经省人民政府同意,近日,省人民政府办公厅印发《贵州省城乡自建房用作生产经营和租住管理办法(试行)》,主要内容如下。
贵州省城乡自建房用作生产经营
和租住管理办法(试行)
第一章 总则
第一条 为进一步规范我省城乡自建房用作生产经营和租住行为,根据《中华人民共和国消防法》《中华人民共和国治安管理处罚法》《中华人民共和国市场主体登记管理条例》等有关规定,结合实际,制定本办法。
第二条 本办法所称城乡自建房是指集体经济组织或个人,自行组织建造的房屋,具备自建、自住、自管等特征。
第三条 本办法所称生产经营包括一般经营和许可经营。一般经营是指领取营业执照即可开展一般性生产经营;许可经营是指企业(个人)从事特定行业或者领域,生产经营前依法需要到相关部门办理许可才能开展生产经营活动。
租住是指将城乡自建房出租给他人居住的行为。
第四条 城乡自建房用作生产经营和租住的,适用本办法。既有城乡自建房已用作生产经营和租住,但不符合本办法规定的,应在2024年12月31日前调整符合本办法规定。
第五条 新建、改(扩)建、重建自建房,应当依法办理用地、规划、建设等手续,按照法律法规规章等相关规定进行建设。新建自建房一般不得超过三层。自建房原依法批准层数超过三层的,改(扩)建、重建按相关规定执行。
第六条 乡(镇)人民政府、街道办事处应当落实城乡自建房用作生产经营和租住的属地管理责任。
县级以上人民政府应当加强组织领导、督促指导,建立健全部门分工协作的工作机制,定期考核评估。
第二章 生产经营登记和租住备案
第七条 将城乡自建房申请用作开办生产经营场所的,申请人应按照法律法规规定办理市场主体登记及生产经营许可,并向市场监管部门及相关生产经营许可机关提交住所或主要经营场所相关文件。
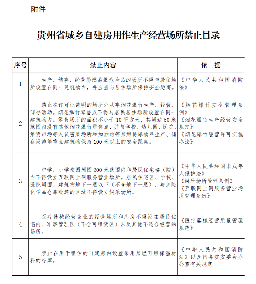
城乡自建房所有权人或使用人在办理相关经营许可、开展经营活动前应依法依规取得房屋安全鉴定合格证明,且相关经营业态不在贵州省城乡自建房用作生产经营场所禁止目录内。
第八条 县级以上人民政府应按照相关法律法规及部门规章加强对城乡自建房用作租住的监督管理。
第九条 用于生产经营和租住的城乡自建房消防安全应符合下列要求:
(一)居住区域与生产、经营区域应完全防火分隔;
(二)房屋耐火性能、安全疏散、消防设施设备应符合有关技术标准;
(三)外窗不应安装防盗网、广告牌;
(四)电动自行车及其蓄电池不得在室内存放、充电。
第十条 属危险房屋或消防安全不符合第九条有关要求的,存在违法建设、违规审批问题或已纳入行政征收范围的,法律法规和规章规定禁止用于生产经营和租住活动的城乡自建房,不得用于生产经营和租住活动。
第十一条 省级住房城乡建设部门建立全省城乡自建房管理信息平台,各级市场监管部门负责推送市场主体登记信息,各级生产经营许可机关负责推送生产经营许可信息,乡(镇)人民政府、街道办事处负责推送租住备案信息,共同推进城乡自建房用于生产经营和租住信息共享。
县级以上人民政府和相关部门以及乡(镇)人民政府、街道办事处应当利用全省城乡自建房管理信息平台开展城乡自建房生产经营和租住动态监管。
第三章 责任和职责
第十二条 城乡自建房所有权人和使用人应落实城乡自建房用作生产经营和租住的安全主体责任,不得擅自加层或者拆改房屋主体承重结构;对房屋进行日常安全检查,维护和修缮,及时消除安全隐患;发现严重安全隐患的,及时向村(居)民委员会报告,并采取暂停使用等应急措施。
城乡自建房所有权人应当加强出租房屋安全管理,出租房屋出入口和主要通道等必须符合消防安全和治安管理规定;对出租的房屋经常进行安全检查,及时发现和排除安全隐患。承租人应安全使用出租房屋,发现承租房屋有安全隐患的,应当及时告知房屋所有权人予以消除。
第十三条 乡(镇)人民政府、街道办事处负责本辖区内城乡自建房用作生产经营和租住安全监督管理工作,对城乡自建房的安全进行日常监管,开展城乡自建房安全管理有关法律法规和安全知识的宣传,建立健全房屋安全管理员、网格化动态管理等制度,及时制止违法建设和其他危害房屋安全的行为,可采取购买服务方式为房屋安全管理提供技术支持。
村(居)民委员会应当协助乡(镇)人民政府、街道办事处做好城乡自建房用作生产经营和租住安全监督管理工作,发现违法将城乡自建房用作生产经营和租住的,应当及时向乡(镇)人民政府、街道办事处报告。
第十四条 县级人民政府应将城乡自建房用作生产经营和租住安全管理纳入社会综合治理范畴,建立住房城乡建设、市场监管、应急管理、消防救援、公安、行政审批、农业农村、自然资源等多部门参与,县级人民政府、乡(镇)人民政府(街道办事处)和村(居)民委员会三级联动配合,社会共治的预警、监管、查处工作机制。
第十五条 市级人民政府应当加强对行政区域内城乡自建房用作生产经营和租住安全管理工作的领导,建立健全安全管理工作体系和机制,协调和监督城乡自建房使用安全管理工作。
第十六条 县级以上人民政府有关部门应当依照有关规定,对城乡自建房用作生产经营和租住的,履行相关管理职责。
住房城乡建设部门统筹协调推进城乡自建房安全监管,负责排查自建房结构安全问题,对存在结构安全隐患的城乡自建房纳入负面清单进行管理并动态更新,推送相关部门进行整治,推进信息共享。省级住房城乡建设部门应当通过考核将房屋安全鉴定机构推荐名录向社会公布,便于公众查询,并会同消防救援等部门规范房屋安全鉴定合格证明。
消防救援部门统筹协调推进城乡自建房消防安全管理工作,督促指导乡(镇)人民政府、街道办事处做好城乡自建房消防安全监管和消防安全宣传教育工作,强化对乡镇专职消防队和社区微型消防站的业务指导;配合做好规范房屋安全鉴定合格证明工作。
市场监管部门负责城乡自建房用作住所或者主要经营场所的市场主体登记注册、食品经营许可信息的推送和公示;负责对生产和流通领域的建筑和装饰装修材料产品质量进行监督管理,依法查处生产和销售不符合标准的建筑和装饰装修材料产品行为。
应急管理部门负责经营性城乡自建房安全生产综合监管,协调应急救援队伍参与房屋安全突发事件应对处置工作,按职责指导城乡自建房用作危化、烟花爆竹企业生产经营场所的安全管理相关工作。
公安部门按照《租赁房屋治安管理规定》做好租赁房屋治安管理和人口暂住登记工作。
自然资源部门负责农用地转用审批和规划许可,指导涉及地质灾害风险排查相关工作。
农业农村部门负责农村宅基地改革和管理有关工作,指导乡(镇)人民政府、街道办事处查处农村宅基地违法行为相关工作。
卫生健康部门负责城乡自建房用作医疗卫生机构的安全管理。
教育部门负责城乡自建房用作学校、幼儿园以及职责范围内教育机构的安全管理。
文化和旅游部门负责城乡自建房用作网吧、剧场、文化馆等场所的安全管理。
工业和信息化部门负责城乡自建房用作民爆企业生产经营场所的安全管理。
商务部门负责指导城乡自建房用作商贸企业经营场所的安全管理。
民政部门负责城乡自建房用作养老机构经营场所的安全管理。
民宗部门负责指导监督城乡自建房用作登记开放宗教活动场所的安全管理。
财政部门统筹本级各相关部门财政预算资金,用于城乡自建房安全管理工作经费。
司法、体育、生态移民、能源、大数据等部门依据各自职责做好城乡自建房安全管理和相关保障工作。民宿场所安全管理由各部门按照职责负责。
第十七条 对用作生产经营和租住的城乡自建房实行负面清单管理,具体清单由市级人民政府依法制定并向社会公布。
第四章 监督管理
第十八条 县级以上人民政府应加强城乡自建房安全管理队伍建设,充实基层监管力量,确保相应人员配备。
第十九条 对未办理营业执照、许可经营项目审批或利用城乡自建房从事违法生产经营和租住活动的,由市场监管部门、经营许可审批部门等相关部门依法依规查处。
第二十条 乡(镇)人民政府、街道办事处应加大对村(居)民委员会的工作指导和保障力度,建立房屋安全巡查制度,督促有关责任人落实城乡自建房安全责任。
村(居)民委员会发现其所在区域内的生产经营单位(个人)存在事故隐患或者安全生产违法行为时,应当向当地人民政府或者有关部门报告。
第二十一条 有关工作人员在城乡自建房使用安全管理工作中不履行本办法规定职责或者玩忽职守、徇私舞弊、滥用职权的,对主管人员和直接责任人员依法依规给予处理。
第二十二条 出租人将房屋出租给无身份证件承租人的,不按规定登记承租人姓名、身份证件种类和号码的,明知承租人利用所租房屋进行违法犯罪活动或者有违法犯罪嫌疑不报告的,由公安机关依据《中华人民共和国治安管理处罚法》等规定查处。
第二十三条 城乡自建房所有权人(使用人)将违法建筑、危险房屋、超出批准使用期限的临时建筑、已纳入行政征收范围的建筑、违法用地建设项目内的房屋、未经竣工验收合格的房屋、未依法依规取得房屋安全鉴定合格证明或者竣工验收不合格的城乡自建房用作生产经营和租住的,由县级人民政府组织有关部门监管查处,涉及许可审批事项的,由负责许可审批的行政管理部门依法监管查处,督促限时整改,逾期未整改的,依法依规处理。
市场监督管理部门根据投诉、举报、抽查等情况,及时依法处理市场主体登记住所(经营场所)与实际地址不符等行为。
第二十四条 县级以上人民政府及相关部门应加强对城乡自建房用作生产经营和租住的监督管理,对存在违法行为的单位和个人,依法实施行政处罚;涉嫌违法犯罪的,依法追究相关责任。
县级人民政府应根据乡(镇)人民政府、街道办事处动态排查情况,对生产经营和租住达到10人及以上的城乡自建房实行清单式重点监管,对存在突出安全隐患的进行挂牌督办,组织乡(镇)人民政府、街道办事处和相关部门实施综合治理,乡(镇)人民政府、街道办事处应当将其纳入重大风险管控,落实管控责任,督促整改安全隐患,县级住房城乡建设、公安、消防救援部门结合职责职能分别对房屋结构安全、租住人口和消防安全管理进行实地复核。
市级人民政府应根据县(市、区、特区)人民政府动态核查情况,对生产经营和租住达到30人及以上的城乡自建房实行清单式重点监管,对存在突出安全隐患的进行挂牌督办,组织县级和相关部门实施综合治理,县级人民政府应将其纳入特大风险管控,落实管控责任,督促指导整改安全隐患,市级住房城乡建设、消防救援部门结合职责职能分别对房屋结构安全、消防安全管理进行实地复核;县级公安部门对租住人口进行实地复核。
第五章 附则
第二十五条 本办法所称危险房屋,系指结构已严重损坏或承重构件已属危险构件,随时有可能丧失结构稳定和承载能力,不能保证居住和使用安全的房屋。
第二十六条 本办法自印发之日起试行。
附件:贵州省城乡自建房用作生产经营场所禁止目录

来源: 贵州省人民政府网